სურათები და ვიდეოები
სურათები

ღრმა ვენის თრომბოზი
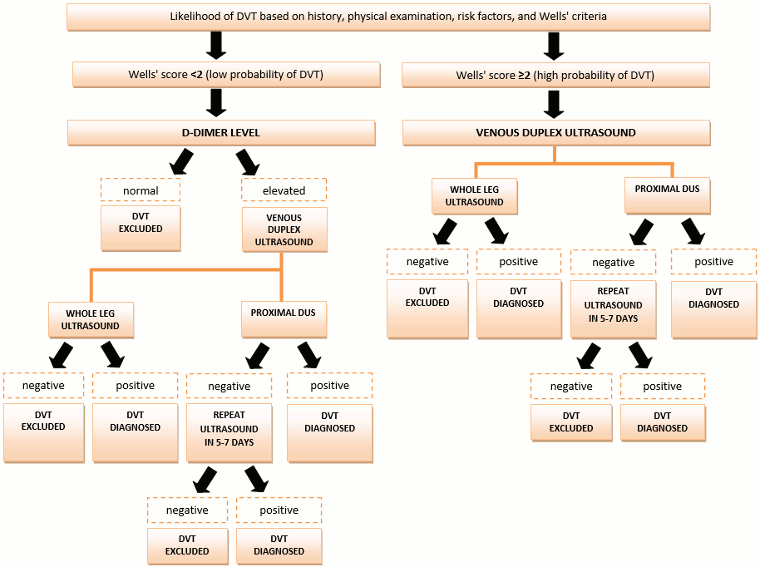
ღრმა ვენების თრომბოზის დიაგნოსტირების ალგორითმი
შექმნილია BMJ ცოდნის ცენტრის მიერ
მოცემული სურათის კონტექსტში დათვალიერებისთვის ეწვიეთ შემდეგ სექციას (სექციებს):

ღრმა ვენის თრომბოზი
Wells' ქულა
Mazzolai L, et al. Diagnosis and management of acute deep vein thrombosis. Eur Heart J. 2018 Dec 14;39(47):4208-18
მოცემული სურათის კონტექსტში დათვალიერებისთვის ეწვიეთ შემდეგ სექციას (სექციებს):

ღრმა ვენის თრომბოზი
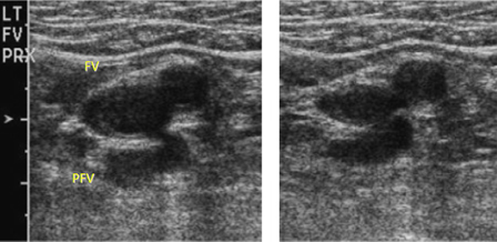
მოკლე ღერძული ულტრაბგერითი გამოკვლევა გვიჩვენებს ბარძაყის ვენასა(FV) და ბარძაყის ღრმა ვენას(PFV) ბარძაყის არტერიასთან ახლოს, კომპრესიამდე(მარცხნივ) და კომპრესიის შემდეგ(მარჯვნივ)
Jeffrey W. Olin -ის კოლექციიდან; გამოყენება ნებადართულია
მოცემული სურათის კონტექსტში დათვალიერებისთვის ეწვიეთ შემდეგ სექციას (სექციებს):
ამ მასალის გამოყენება ექვემდებარება ჩვენს განცხადებას