Imagens e vídeos
IMAGENS

Trombose venosa profunda
Plano ultrassonográfico de eixo curto exibindo a veia femoral e a veia femoral profunda adjacentes à artéria femoral antes (à esquerda) e após (à direita) a compressão
Do acervo de Jeffrey W. Olin; usado com permissão
Veja esta imagem em contexto nas seguintes seções:

Trombose venosa profunda
Escore de Wells
Mazzolai L, et al. Diagnosis and management of acute deep vein thrombosis. Eur Heart J. 2018 Dec 14;39(47):4208-18
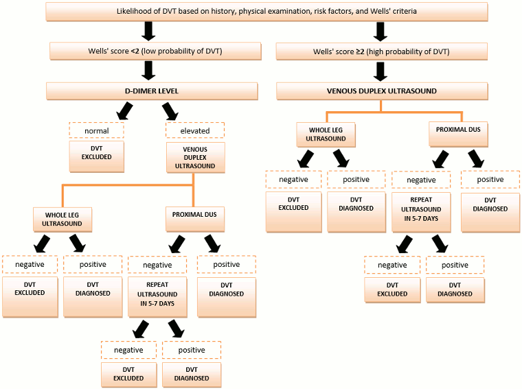
Veja esta imagem em contexto nas seguintes seções:

Trombose venosa profunda
Algoritmo para o diagnóstico da trombose venosa profunda
Criado pelo BMJ Knowledge Centre
Veja esta imagem em contexto nas seguintes seções:
O uso deste conteúdo está sujeito ao nosso aviso legal