Abordaje
No inicie el tratamiento hasta que el diagnóstico esté claramente establecido y se haya identificado el origen del hipercortisolismo. En pacientes con hipercortisolismo de moderado a grave, administre tratamiento dirigido a la causa subyacente. Se ha demostrado que la resolución del exceso de cortisol en estos casos disminuye la mortalidad.[65][66]
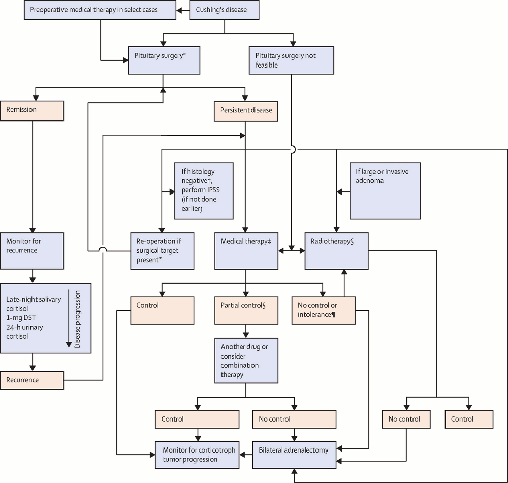
Enfermedad de Cushing (adenoma hipofisario)
La enfermedad de Cushing es causada por un adenoma hipofisario secretor de hormona adrenocorticotropa (ACTH). El objetivo final del tratamiento es eliminar el adenoma y normalizar los niveles de cortisol, y al mismo tiempo preservar la función hipofisaria.
El tratamiento de primera línea es la resección transesfenoidal (o TSS por las siglas en inglés de 'transsphenoidal surgery') del adenoma hipofisario causal realizada por un cirujano con experiencia.[21][65] La cirugía puede realizarse mediante un abordaje endoscópico o microscópico. Los resultados para los microadenomas son comparables entre ambas técnicas.[67] Aún no está claro si el abordaje endoscópico de los macroadenomas aporta algún beneficio adicional.[21][67]
[Figure caption and citation for the preceding image starts]: Algoritmo para el tratamiento de la enfermedad de Cushing (DST = test de supresión con dexametasona, por sus siglas en inglés ). CSPI= cateterismo de senos petrosos inferiores. ACTH = hormona adrenocorticotrópica. *La cirugía hipofisaria debe ser realizada por un cirujano experimentado. † Ausencia de adenoma con tinción para ACTH. §Se requiere una monitorización permanente para detectar hipopituitarismo y una neoplasia secundaria en el campo de radiación. ¶Sobre la dosis máxima tolerada del fármaco)Fleseriu M et al. Lancet Diabetes Endocrinol. 2021 Dec;9(12):847-75; utilizado con autorización [Citation ends].
Muchos pacientes reciben tratamiento de respaldo con corticosteroides después de una cirugía de la hipófisis, pero se debe evaluar la remisión durante la primera semana postoperatoria.[68] Para ello, se mide el cortisol matutino al menos 24 horas después de la última dosis de corticosteroides. Los pacientes con un cortisol matutino postoperatorio <55 nanomoles/L (<2 microgramos/dL) se consideran que están en remisión y pueden hacer la transición al seguimiento a largo plazo. Los pacientes con un cortisol matutino postoperatorio de >138 nanomoles/L (>5 microgramos/dL) requieren una evaluación adicional y posiblemente un tratamiento adicional. Los pacientes con un cortisol matutino entre 55 y 138 nanomol/L (2 y 5 microgramos/dL) deben seguirse con mediciones adicionales para detectar un descenso posterior en los niveles de cortisol matutino. Las personas con niveles matutinos de cortisol >55 nanomoles/L (>2 microgramos/dL) después de la cirugía tienen 2.5 veces más probabilidades de tener recurrencias que aquellas con niveles de cortisol <55 nanomoles/L (<2 microgramos/dL).[69][70][71]
El hipocortisolismo postoperatorio es un predictor de remisión, de ahí que algunos centros aboguen por detener el tratamiento con corticosteroides habitual tras la cirugía hipofisaria y monitorizar los niveles de cortisol cada 8 horas o la aparición de síntomas de insuficiencia suprarrenal.[72] Si se produce una insuficiencia suprarrenal o se documentan niveles bajos de cortisol, se inicia el tratamiento con corticosteroides. Otros centros comienzan el tratamiento con corticosteroides de manera rutinaria inmediatamente después de la cirugía y evalúan la remisión del hipercortisolismo más adelante en la evolución postoperatoria.[73] La administración de corticosteroides generalmente se disminuye rápidamente hasta alcanzar dosis fisiológicas en el plazo de 1 semana o menos (generalmente en el momento del alta hospitalaria). Las pruebas para ver si el eje hipotálamo-hipofisario-suprarrenal (HHS) se ha recuperado pueden realizarse durante el seguimiento a los 3 meses de la intervención. La prueba suele ser un cortisol matutino antes de que el paciente tome la dosis de la mañana de hidrocortisona, si se ha mantenido el tratamiento con hidrocortisona.[74] Los niveles de cortisol >552 nanomoles/L (>20 microgramos/dL) indican la recuperación del eje. Niveles <83 nanomol/L (<3 microgramos/dL) indican una necesidad continua de corticosteroides. Los niveles entre 83 nanomoles/L (3 microgramos/dL) y 552 nanomoles/L (20 microgramos/dL) deben motivar la realización de pruebas adicionales (prueba de estimulación con cosintropina, prueba de tolerancia a la insulina o prueba con metirapona). Una vez establecida la recuperación del eje HHS, los pacientes deben someterse a pruebas ante la posibilidad de recurrencia. La prueba de cortisol salival parece ser un mejor factor pronóstico de la recurrencia temprana.[71][75]
Se debe considerar el tratamiento adicional en pacientes con fracaso de la cirugía inicial hipofisaria o con recurrencia de la enfermedad. La incidencia de recidivas en la enfermedad de Cushing es elevada, y el 50% de las recidivas se producen durante los primeros 50 meses tras la primera intervención quirúrgica.[76] Las terapias estándares incluyen la repetición de la cirugía de la hipófisis, radioterapia, adrenalectomía bilateral o tratamiento médico.[21][77]
Las tasas de éxito de estas opciones de tratamiento varían entre el 35% y el 80% (para algunos tratamientos médicos) y el 100% (adrenalectomía bilateral).[78][79] Las opciones de tratamiento tienen ventajas, limitaciones y efectos secundarios específicos, por lo que las decisiones terapéuticas deben individualizarse en función de las necesidades específicas del paciente y del riesgo de complicaciones.[76][80]
La reintervención se realiza con frecuencia si la cirugía inicial falla. Se debe considerar en todos los pacientes con recurrencia o persistencia de la enfermedad. Es eficaz en aproximadamente dos tercios de los pacientes.[81][82][83] Sin embargo, el riesgo de deficiencia hipofisaria después de la reoperación es del 50%. Esto es significativamente superior que después del tratamiento quirúrgico inicial.[81] Si la reintervención no es eficaz, o si un paciente no es candidato para una nueva operación, se debe considerar otra modalidad de tratamiento (tratamiento médico, adrenalectomía bilateral o una combinación de estos tratamientos). La ventaja de estos enfoques es el inicio rápido de la disminución de los niveles de cortisol o el bloqueo de la acción del cortisol.
El tratamiento médico con un análogo de la somatostatina (pasireotida), un agonista de la dopamina (cabergolina), un inhibidor de la esteroidogénesis (osilodrostat, ketoconazol, levoketoconazol, metirapona, mitotano y etomidato) o un antagonista de los receptores de glucocorticoides (mifepristona) se utiliza cada vez más en la práctica clínica. El tratamiento médico está indicado para controlar la secreción de cortisol en pacientes con hipercortisolismo leve, como adyuvante a corto plazo en caso de hipercortisolismo grave antes de iniciar otros tratamientos, en el preoperatorio como puente hasta que se logre el control del hipercortisolismo mediante radioterapia, en casos de hipercortisolismo persistente o recurrente tras una intervención quirúrgica, o cuando se rechaza la cirugía o no es factible (p. ej., alto riesgo quirúrgico, enfermedad metastásica).[78][84][85][86] Sin embargo, hay una escasez de estudios de alta calidad sobre el tratamiento médico en la enfermedad de Cushing y se debe tener cuidado al comparar las tasas de eficacia debido a la variabilidad en el diseño y la calidad de los estudios.[78] Es preciso individualizar el tratamiento médico de los pacientes con enfermedad de Cushing en función del cuadro clínico, incluyendo la gravedad del hipercortisolismo.[21] En pacientes con enfermedad grave, realice un tratamiento agresivo para normalizar las concentraciones de cortisol (o la acción del cortisol). Utilice múltiples pruebas seriadas tanto de cortisol libre urinario como de cortisol salival nocturno para monitorizar los resultados del tratamiento.
La pasireotida es un análogo de la somatostatina que se dirige de manera selectiva a los receptores de somatostatina en los adenomas corticotropos y ahora se utiliza para tratar médicamente la enfermedad de Cushing.[85][86] La pasireotida se fija a una gran variedad de receptores de la somatostatina, pero con mayor afinidad con el receptor 5, que se expresa predominantemente en pacientes con adenomas corticotropos. Se ha demostrado que el uso de la formulación de liberación regular de pasireotida disminuye los niveles de cortisol en la mayoría de los pacientes con enfermedad de Cushing, pero solo normaliza los niveles de cortisol en el 25% de los pacientes.[87] La formulación de acción prolongada del pasireótido mostró una normalización en aproximadamente el 40% de los pacientes, pero se observó hiperglucemia en hasta el 80% de los pacientes.[88] En un estudio se observó una contracción tumoral en el 62.5% de los pacientes después de 6 meses de tratamiento con pasireotida.[89] El cortisol salival también disminuyó después del tratamiento; por lo tanto, el cortisol salival puede ser un biomarcador más conveniente de seguimiento para evaluar la respuesta al tratamiento en pacientes con enfermedad de Cushing.[90] En una experiencia de 10 años con pasireotida en un solo centro se observó un beneficio bioquímico y clínico sostenido en aproximadamente el 60% de los pacientes con la enfermedad de Cushing.[91] Este es un tratamiento dirigido a la hipófisis y solo debe utilizarse en pacientes con hipercortisolismo provocado por tumores hipofisarios secretores de ACTH.[92] Existe un alto riesgo de hiperglucemia, que requiere una cuidadosa selección de los pacientes, y un riesgo de prolongación del QTc.[21]
La cabergolina, un agonista de la dopamina, se ha utilizado off-label en algunos países con resultados limitados para el tratamiento de la enfermedad de Cushing.[85][86][93]
Los inhibidores de la esteroidogénesis (fármacos que disminuyen la producción de corticosteroides suprarrenales, como el osilodrostat, el ketoconazol, el levoketoconazol, la metirapona, el mitotane y el etomidato) pueden utilizarse (aunque fuera de ficha técnica en algunos países, excepto el osilodrostat) en el tratamiento del síndrome de Cushing.[21][85][86][94]
El osilodrostat es un potente inhibidor oral de la esteroidogénesis (inhibe la 11-beta-hidroxilasa esteroidea) que está aprobado en EE.UU. para el tratamiento de la enfermedad de Cushing en pacientes en los que la cirugía de la hipófisis no es una opción o no ha sido curativa, y en Europa para el tratamiento del síndrome de Cushing endógeno.[21][95] El osilodrostato reduce rápidamente el cortisol libre en la orina con mejoras asociadas en los signos clínicos de hipercortisolismo, y en general es bien tolerado.[95] Existe riesgo de hipocortisolismo, hipopotasemia y prolongación del QTc; en las mujeres es necesario un control cuidadoso del hiperandrogenismo.[21]
El ketoconazol tiene un inicio relativamente rápido de inhibición de la esteroidogénesis y está aprobado en Europa (pero no en los EE. UU.) para el síndrome de Cushing. El ketoconazol puede causar lesión hepática grave idiopática e insuficiencia suprarrenal.[86][96][97] Si se usa, debe monitorizarse la función hepática y suprarrenal antes y durante el tratamiento. Su uso requiere asesoría de expertos y está contraindicado en pacientes con hepatopatía.[97]
El levoketoconazol es un inhibidor de la esteroidogénesis suprarrenal que está aprobado como tratamiento del síndrome de Cushing en EE.UU.[98][99][100]
La metirapona proporciona un inicio rápido de la inhibición de cortisol y puede obtenerse para uso compasivo en los EE. UU.
El mitotano presenta propiedades adrenostáticas y adrenolíticas, pero tiene eficacia retrasada debido al lento inicio de la acción y a una ventana terapéutica estrecha.[86] Se utiliza con poca frecuencia para el síndrome de Cushing provocado por otras causas que no sea un carcinoma suprarrenal.
El etomidato es un potente fármaco adrenostático de inicio rápido de acción. Se utiliza solo en casos de emergencia (p. ej., psicosis inducida por hipercortisol) y debe administrarse por vía intravenosa.[86][94]
La mifepristona, un antagonista de los receptores de glucocorticoides, bloquea el efecto del cortisol a nivel de los receptores y debe considerarse en los pacientes que tienen trastornos clínicos y metabólicos de hipercortisolismo continuado con hiperglucemia y/o diabetes. La Administración de Medicamentos y Alimentos de los Estados Unidos ha aprobado la mifepristona para el tratamiento de la hiperglucemia asociada al síndrome de Cushing en pacientes con diabetes mellitus tipo 2. Los niveles de cortisol y de ACTH pueden aumentar con el uso de mifepristona debido a la inhibición por retroalimentación.[101] Por lo tanto, los niveles de cortisol no deben utilizarse para guiar la terapia en pacientes tratados con mifepristona.[102]
La radioterapia mediante radioterapia fraccionada estándar o radiocirugía estereotáctica se utiliza con mayor frecuencia en pacientes con hipercortisolismo persistente tras una resección incompleta del tumor corticotropo, especialmente si el tumor es agresivo o invasivo o se considera irresecable.[21] La radioterapia permite controlar el hipercortisolismo en un plazo de 3-5 años en más de la mitad de los pacientes.[103][104][105][106][107] Esta modalidad es quizás mejor utilizada como parte del tratamiento para pacientes con hipercortisolismo residual leve, ya que los efectos totales del tratamiento pueden tardar varios años en obtenerse. La radiación de los tumores localizados cerca del quiasma óptico aumenta el riesgo de daño en el quiasma óptico y este riesgo debe considerarse antes del tratamiento. El hipopituitarismo también puede ocurrir después de la radioterapia y es otro riesgo que debe considerarse antes de iniciar el tratamiento. El riesgo exacto de hipopituitarismo después de la radioterapia fraccionada convencional en comparación con la radiocirugía estereotáctica no está claro, pero son similares.
La adrenalectomía bilateral proporciona una cura inmediata de cualquier causa de hipercortisolismo endógeno, pero a expensas de causar una insuficiencia suprarrenal permanente (que requiere el reemplazo de cortisol y de mineralocorticoides) y genera un riesgo de síndrome de Nelson (crecimiento de un tumor corticotropo después de la adrenalectomía). Esta progresión puede causar hiperpigmentación por el exceso de ACTH y síntomas de compresión intracraneal por el crecimiento del tumor fuera de la silla turca. Los métodos laparoscópicos de adrenalectomía más recientes permiten una recuperación más rápida y son mejor tolerados.[108] Un metaanálisis de 37 estudios (1320 pacientes, 82% con enfermedad de Cushing, 13% con síndrome de Cushing ectópico y 5% con hiperplasia suprarrenal primaria) demostró que la adrenalectomía bilateral es relativamente segura y proporciona un éxito adecuado.[109] Aunque se encontró secreción residual de cortisol debido a tejido suprarrenal accesorio o restos suprarrenales en hasta el 34% de los pacientes, menos del 2% presentó una recidiva del síndrome de Cushing. Los síntomas de hipercortisolismo (p. ej., hipertensión, obesidad o depresión) mejoraron en la mayoría de los pacientes después de la adrenalectomía bilateral. El número de crisis suprarrenales por cada 100 pacientes-año fue de 9.3, y el síndrome de Nelson se produjo en el 21% de los pacientes. El exceso de mortalidad dentro del primer año después de la cirugía sugiere que la atención clínica intensiva para los pacientes después de la adrenalectomía bilateral está justificada. Es importante destacar que las tasas de adrenalectomía bilateral han disminuido con el tiempo con la llegada de los tratamientos médicos.
Para el reemplazo de las hormonas pituitarias no glucocorticoides después de la cirugía de la hipófisis (puede producirse cualquier combinación de deficiencias):[110]
La levotiroxina se utiliza para lograr un nivel de T4 libre en la mitad superior del rango normal. No debería usarse una hormona estimulante de la tiroides para guiar el tratamiento.
La terapia con testosterona se utiliza para alcanzar un nivel de testosterona en el rango normal.
Las mujeres con un útero intacto que toman reemplazo de estrógenos también requieren 10 días de progestina cada mes además de la terapia de reemplazo de estrógenos.
La decisión de realizar el tratamiento con hormona del crecimiento debe individualizarse para cada paciente, teniendo en cuenta los síntomas, los beneficios y el riesgo del tratamiento. El ajuste de la dosis debe producirse cada mes para alcanzar la respuesta clínica (es decir, nivel de energía, sensación de bienestar y masa corporal magra) y un nivel de factor de crecimiento similar a la insulina tipo 1 (IGF-1) en el rango normal medio a superior ajustado según la edad.
La desmopresina se ajusta para controlar la diuresis excesiva sintomática. Esto se basa en las preferencias del paciente. El sodio sérico y los síntomas se monitorizan periódicamente para evaluar la idoneidad del tratamiento.
Síndrome de hormona adrenocorticotrópica (ACTH) ectópica
El tratamiento óptimo de primera línea implica localizar y extirpar quirúrgicamente el tumor productor de ACTH. No es infrecuente que la resección completa de estos tumores sea imposible. Cuando la resección quirúrgica no es posible, los tratamientos de segunda línea incluyen un antagonista de los receptores de glucocorticoides (mifepristona), terapia con inhibidores de la esteroidogénesis (osilodrostat, ketoconazol, levoketoconazol, metirapona, mitotane y etomidato) o suprarrenalectomía bilateral.[85] La adrenalectomía bilateral es un tratamiento definitivo, pero los pacientes con tumores productores de ACTH ectópica pueden presentar hipercortisolismo extremadamente grave y requieren la reducción del cortisol antes de someterse a la cirugía. En esos casos, se puede utilizar la mifepristona o el tratamiento con inhibidores de la esteroidogénesis para reducir los niveles de cortisol como preparación para una adrenalectomía bilateral. El osilodrostato reduce rápidamente el cortisol libre en la orina con mejoras asociadas en los signos clínicos de hipercortisolismo, y en general es bien tolerado.[21][95] El ketoconazol tiene un inicio relativamente rápido de la inhibición de la esteroidogénesis. El ketoconazol puede causar lesión hepática grave e insuficiencia suprarrenal. Su uso requiere asesoría de expertos y está contraindicado en pacientes con hepatopatía. Si se usa, debe monitorizarse la función hepática y suprarrenal antes y durante el tratamiento.[97] El levoketoconazol es un inhibidor de la esteroidogénesis suprarrenal que está aprobado como tratamiento en EE.UU.[98][99][100] La metirapona proporciona un inicio rápido de la inhibición. El etomidato, utilizado solo en casos de emergencias, tiene inicio rápido pero debe administrarse por vía intravenosa.[1] La mifepristona bloquea la acción del cortisol, lo cual genera la atenuación de los efectos del cortisol.
Síndrome de Cushing independiente de la ACTH
La causa más común de la sobreproducción de cortisol suprarrenal es un adenoma suprarrenal autónomo unilateral. El tratamiento de primera línea es casi siempre la adrenalectomía unilateral de la glándula suprarrenal afectada. La adrenalectomía laparoscópica es el método de preferencia en la mayoría de los casos. La extracción de la glándula suprarrenal afectada es curativa en todos los pacientes con enfermedad suprarrenal unilateral.
Las causas menos frecuentes de la enfermedad independiente de la ACTH generalmente causan enfermedad suprarrenal bilateral provocada por la formación de nódulos autónomos o por hiperplasia bilateral.[14][85] En estos casos, el tratamiento de primera línea generalmente requiere la adrenalectomía bilateral. El tratamiento con inhibidores de la esteroidogénesis (osilodrostat, ketoconazol, levoketoconazol, metirapona, mitotane y etomidato), o un antagonista de los receptores de glucocorticoides (mifepristona) puede utilizarse en pacientes que deseen evitar la suprarrenalectomía bilateral.[14][86][111] El osilodrostato reduce rápidamente el cortisol libre en la orina con mejoras asociadas en los signos clínicos de hipercortisolismo, y en general es bien tolerado.[21][95] El ketoconazol presenta un inicio relativamente rápido de inhibición de la esteroidogénesis. El ketoconazol puede causar lesión hepática grave e insuficiencia suprarrenal. Su uso requiere asesoría de expertos y está contraindicado en pacientes con hepatopatía. Si se usa, debe vigilarse la función hepática y suprarrenal antes y durante el tratamiento.[97] El levoketoconazol es un inhibidor de la esteroidogénesis suprarrenal que está aprobado como tratamiento en EE.UU.[98][99][100] La metirapona proporciona un inicio rápido de la inhibición. El mitotano tiene inicio de acción lento y una ventana terapéutica estrecha, por lo general, solo se utiliza en el carcinoma suprarrenal.[1] El etomidato, utilizado solo en casos de emergencias, tiene inicio rápido pero debe administrarse por vía intravenosa.[1] La mifepristona bloquea la acción del cortisol, lo cual genera la atenuación de los efectos del cortisol.
El carcinoma suprarrenal es una causa muy poco frecuente de síndrome de Cushing independiente de la ACTH. El tratamiento de primera línea en muchos pacientes es la resección quirúrgica; sin embargo, en el momento del diagnóstico, la enfermedad generalmente ha avanzado y superado el punto en el que el tratamiento quirúrgico es eficaz. La eficacia de la quimioterapia y las terapias suplementarias tanto en la etapa inicial como en la tardía de la enfermedad ha mostrado resultados contradictorios en los ensayos clínicos; sin embargo, se debe considerar a los pacientes para el tratamiento con mitotano y la inscripción en los ensayos clínicos (si se dispone de ellos).[5][18][33] También se ha demostrado que el osilodrostato controla el hipercortisolismo en estos pacientes y se utiliza en un régimen de "bloqueo y reemplazo" (es decir, inhibición de la esteroidogénesis y reemplazo de glucocorticoides); este uso no está indicado en la etiqueta.[112]
Secreción autónoma leve de cortisol (anteriormente conocida como síndrome de Cushing subclínico)
En los pacientes con evidencia bioquímica de hipercortisolemia, pero sin signos o síntomas clínicos de síndrome de Cushing, las decisiones de tratamiento son individualizadas, y la propuesta de realizar una cirugía suprarrenal se debate dentro de un grupo multidisciplinario de expertos.[47] Para guiar las decisiones de tratamiento, los pacientes deben ser examinados para detectar comorbilidades que puedan atribuirse a un exceso leve de cortisol (diabetes de tipo 2, hipertensión, dislipidemia); también se tiene en cuenta la edad y el estado general del paciente.[47]
El uso de este contenido está sujeto a nuestra cláusula de exención de responsabilidad