Imagens e vídeos
IMAGENS

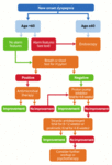
Avaliação da dispepsia
A via para o manejo da dispepsia
Criada pelo BMJ Knowledge Centre com base nas informações que constam nas diretrizes da ACG e CAG.
Veja esta imagem em contexto nas seguintes seções:
O uso deste conteúdo está sujeito ao nosso aviso legal