Images and videos
Images

Short bowel syndrome
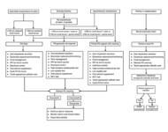
Management of short bowel syndrome. MCT, medium-chain triglycerides; PPI, proton-pump inhibitor; PN, parenteral nutrition
Adapted from Buchman AL, et al. Gastroenterology. 2003;124:1111-1134; used with permission.
See this image in context in the following section/s:
Use of this content is subject to our disclaimer